申请实习证 两公律师转社会律师申请 注销人员证明申请入口 结业人员实习鉴定表申请入口 网上投稿 《上海律师》 切换新版
当前位置: 首页 >> 行业资讯 >> 律协动态

律协动态

“2025年度上海律师优秀争议解决案例”名单公布

    日期:2026-01-14         阅读:579次

为加快推动上海国际法律服务中心建设,提升争议解决领域的法律服务质量和水平,展示律师在诉讼、仲裁、调解及和解等方面的专业能力和创新成果,激励律师事务所和律师不断提升争议解决服务质量和创新能力,推动行业发展,上海律协开展了“2025年度上海律师优秀争议解决案例”展示交流活动。

本次活动共邀请到8名评委,分别来自复旦大学、华东政法大学、上海金融法院、上海市第二中级人民法院、上海仲裁委员会、上海国际经济贸易仲裁委员会(上海国际仲裁中心)及上海律协,最终产生“2025年度上海律师优秀争议解决案例”优秀案例10件、“2025年度上海律师优秀争议解决案例”提名案例10件。

案例涉及领域多、影响范围广、社会评价高,涵盖知识产权、金融贸易、证券与资本市场、国际商事争议等一系列争议解决领域,充分彰显上海国际法律服务中心特色,展现上海律师在争议解决领域卓越的专业能力,体现上海律师新时代职业风采!

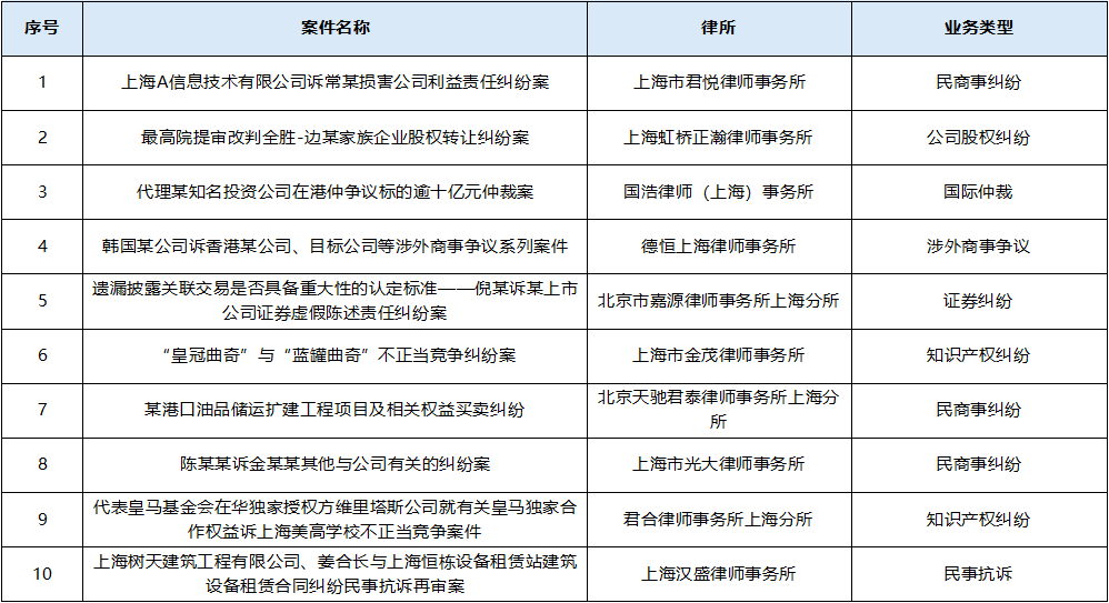
“2025年度上海律师优秀争议解决案例”

优秀案例名单

图片2.png

“2025年度上海律师优秀争议解决案例”

提名案例名单

图片1.png

本次“2025年度上海律师优秀争议解决案例”展示交流活动,是上海律师行业围绕服务上海国际法律服务中心建设、提升争议解决专业能力开展的一次集中成果展示,反映了行业在专业化、国际化和精细化方向上的整体进步。本次活动不仅树立了争议解决业务的实践标杆,也为全市律师办理同类案件提供了可借鉴、可复制的经验参考,对进一步提升行业整体服务能级具有积极示范意义。






[版权声明] 沪ICP备17030485号-1 

沪公网安备 31010402007129号

技术服务:上海同道信息技术有限公司   

     技术电话:400-052-9602(9:00-11:30,13:30-17:30)

 技术支持邮箱 :12345@homolo.com

上海市律师协会版权所有 ©2017-2024