前言
在“碳达峰、碳中和”战略目标的驱动下,我国以光伏发电为代表的新能源发展成效显著,装机规模稳居全球首位,发电量占比稳步提升,成本快速下降,已基本进入平价无补贴发展的新阶段 [1] 。基于土地资源等制约因素,国家能源局在《关于促进新时代新能源高质量发展实施方案的通知》(国办函〔2022〕39号)中指出“坚持分布式和集中式并举”的发展路线。近年来,分布式光伏已经逐步成为光伏发电的主要方式,根据国家能源局于2023年7月27日公布的《2023年上半年光伏发电建设运行情况》 [2] ,2023年上半年新增光伏项目并网容量7,842.3万千瓦,其中分布式光伏新增装机4,096.3万千瓦,占2023年上半年新增总量的52.23%。工商业屋顶光伏项目是分布式光伏的主要类型之一,通常利用工业企业、工业园区屋顶资源进行开发建设,在帮助减缓电网供电压力的同时,可以帮助工商业用电户达到优化节能的效果,因此备受市场青睐,很多跨界新势力也纷纷以此布局进军新能源赛道,其中不乏美的、TCL、海尔集团等知名企业 [3] 。
本文结合我们过往的项目经验,就工商业屋顶分布式光伏项目开发建设的合规要点予以说明分析,以期为实务提供参考。
一、工商业屋顶分布式光伏项目的界定
光伏发电项目分为集中式和分布式两大类。集中式光伏项目一般是利用荒漠地区丰富和相对稳定的太阳能资源所构建的大型光伏电站,是接入高压输电系统并供给远距离负荷的光伏发电设施;分布式光伏项目一般是装机规模较小、布置在用户附近的光伏发电系统,是连接在低压电网或近距离用电负载的光伏发电设施 [4] 。就集中式和分布式光伏项目的区别,我们列表对比 [5] 如下:
现行法律法规并未对屋顶分布式光伏发电进行确切定义,行业中一般依据光伏电站的建设位置予以区分。根据项目规模及投资成本的差异,行业内进一步将屋顶分布式光伏项目分为两类,即,户用屋顶分布式光伏和工商业屋顶分布式光伏 [6] 。一般而言,户用屋顶分布式光伏是指敷设于家庭住宅屋顶的小型光伏电站,个人用电户主要将光伏发电用以家庭供电;工商业屋顶分布式光伏是指利用工业园区、商业体等存量屋顶资源开发建设的光伏电站,工商业用电户以优惠电价消纳屋顶光伏电站发电,从而节省企业用能成本,在“自发自用,余电上网”模式下,多余发电量可以出售给电网企业。
二、建设开发流程及合规要点
分布式光伏电站的开发建设流程主要包括四个阶段:(1)前期准备,(2)投资备案,(3)施工建设,(4)并网验收。工商业屋顶分布式光伏和户用屋顶分布式光伏的开发建设一般都需要经历这四个阶段,但申报手续存在差异,限于篇幅,本文仅针对工商业屋顶分布式光伏项目开发建设需要注意的合规要点进行说明,具体如下:
1. 前期准备
开发前,投资团队需要对项目选址、建设条件、电力送出条件、消纳市场等情况开展详细调研。结合过往项目经验,我们提示投资团队对屋顶选址予以谨慎尽调,并关注能源管理协议核心条款的安排,以避免出现影响项目长期投资价值的情形。限于篇幅,我们在此仅简单说明,后续将专篇论述:
(1)屋顶选址: 由于屋顶分布式光伏电站运营期一般长达25年,投资团队在选址尽调过程中需要重点关注屋顶长期使用的合规性和稳定性,包括但不限于如下方面:屋顶产权是否清晰、屋顶所在建筑物是否存在查封/抵押等权利限制、屋顶所在建筑物建设手续的合规性、建筑物所在区域是否存在征收计划等。此外,工商业屋顶分布式光伏电站的收益来源主要取决于屋顶业主(即用电户)的电力消纳情况,因此,我们建议对屋顶业主的经营、资产、信用等情况予以深入调研。
(2)能源管理协议: 工商业屋顶分布式光伏项目通过与工商业用电户签订能源管理协议实现电力销售,由于工商业屋顶分布式光伏项目的用电户是多种多样的工商业企业,项目情况和企业需求都会存在个体差异,且屋顶业主(即用电户)掌握屋顶这一稀缺资源而具备优势谈判地位,工商业屋顶分布式光伏项目的能源管理协议很难与集中式光伏项目一样制定出统一制式合同,基本上都需要“一事一议”,然而,能源管理协议的核心条款又与项目价值息息相关,如电力优先消纳、侵权责任分配、电站资产权属、征收/破产等特殊情形下的保护机制等,因此,我们建议投资团队与屋顶业主谈判时把握住条款底线,以保护项目的长期投资价值。
2. 投资备案
国家能源局于2013年11月18日发布的《分布式光伏发电项目管理暂行办法》(国能新能〔2013〕433号)中将分布式光伏项目明确为备案管理项目,并进一步明确简化备案程序,免除发电业务许可、规划选址、土地预审、水土保持、环境影响评价、节能评估及社会风险评估等支持性文件。大部分省份目前已将备案权限下放至市或县一级,实务中,项目公司可通过投资项目在线审批监管平台(tzxm.gov.cn)线上完成备案。此外,我们提示,项目公司在并网投产前应当避免出现变更投资主体或股权比例的情况,如果发生变更,应当及时变更项目备案信息,以避免出现“倒卖路条”等违规情形。
3. 施工建设
与合适的EPC工程总承包单位合规开展合作在项目建设中至关重要,结合过往项目经验,我们提示,在选择EPC工程总承包单位时应当对其业务资质进行合规审核,在合作过程中注意依法合规履行招标程序,具体说明如下:
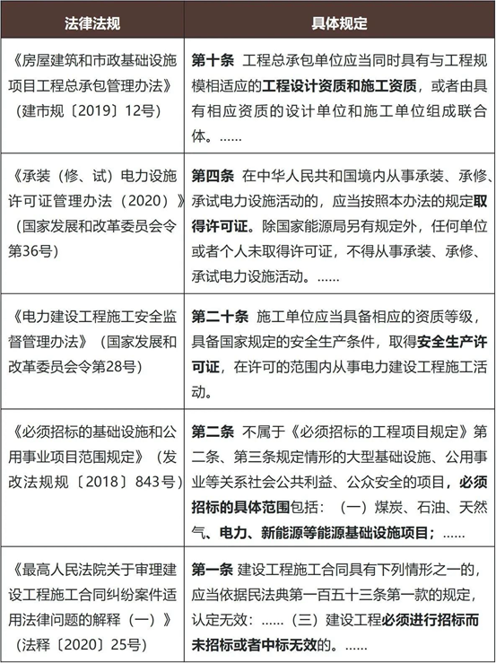
(1)资质要求: 住建部要求EPC工程总承包单位同时具备设计资质和施工资质(参见《房屋建筑和市政基础设施项目工程总承包管理办法》第十条),此外,EPC工程总承包单位承接电力建设工程业务还需要取得《电力设施许可证》(参见《承装(修、试)电力设施许可证管理办法》第四条)和《安全许可证》(参见《电力建设工程施工安全监督管理办法》第二十条)。
(2)招标程序: 电力、新能源基础设施项目属于必须招标的项目(参见《必须招标的基础设施和公用事业项目范围规定》第二条),根据《必须招标的工程项目规定》第五条规定,在勘察、设计、施工、监理以及与工程建设有关的重要设备、材料等的采购达到如下标准时必须履行招标程序:(1)施工单项合同估算价在400万元人民币以上;(2)重要设备、材料等货物的采购,单项合同估算价在200万元人民币以上;(3)勘察、设计、监理等服务的采购,单项合同估算价在100万元人民币以上。我们发现,实务中普遍存在不履行招标即签订EPC合同的情况,基于此,我们提示,应招标而未招标签订的EPC合同存在因违反强制性法律法规而存在被认定为无效合同的风险(参见《最高人民法院关于审理建设工程施工合同纠纷案件适用法律问题的解释(一)》第一条)。
参考法规:
4. 电网接入及并网验收
工商业屋顶分布式光伏项目的用电户是工商业企业,其往往希望可以利用闲置的屋顶资源达到节省用能成本的效果,同时考虑保留将多余发电量出售给电网企业的灵活性,大多数选择以“自发自用、余电上网”模式完成并网。
一般而言,电网接入和并网的具体步骤包括如下:(1)向电网企业提出并网验收和调试申请;(2)电网公司出具接入意见和并网批复;(3)与电网企业签订购售电合同和并网调度协议;(4)安装电能计量装置;(5)完成并网验收及调试工作;(6)并网投产。
三、其他合规手续的说明
除了前述已经提及的合规手续,结合过往项目经验,我们就其他需要注意的合规手续予以提示,包括建设工程规划许可证(如涉)、环评影响登记备案、消防验收备案及电力许可证(如涉)等,展开说明如下:
1. 建设工程规划许可证
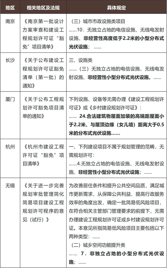
屋顶光伏电站一般理解为房屋构筑物,根据《城乡规划法》第40条规定,在城市、镇规划区内进行构筑物建设应当申请办理建设工程规划许可证。然而,结合过往项目经验,我们发现,工商业屋顶分布式光伏项目在实务中申请办理建设工程规划许可的情况比较少见。在承办项目的过程中,我们曾经电话咨询过不同地方的规划部门,发现各地对该问题的理解和解读没有统一口径。因此,我们进一步通过网络渠道查询了各地在“放管服”背景下相关豁免政策,根据可查询到的公开信息,我们发现各地政策存在差异(参见下表“部分地区政策参考”),有些地方将“非经营性小型分布式光伏”列入豁免范围,有些地方规定了豁免申请所需满足的建设条件。我们理解,工商业屋顶分布式光伏一般都是基于经营性质的,不符合前述“非经营性小型分布式光伏”这一豁免条件,因此,建议投资团队与项目所在地的规划部门咨询当地工商业屋顶分布式光伏项目的建设要求,如高度限制等,并同步明确相应的豁免要求,在确切掌握当地政策后开展电站设计及施工建设等工作。
参考法规:
部分地区政策参考:
2. 环境影响评价登记表
结合过往项目经验,我们发现,很多工商业屋顶分布式光伏项目没有办理环境影响评价手续,访谈中,项目负责人一般都理解以《分布式光伏发电项目管理暂行办法》第十一条规定作为无需办理的法律依据。基于此,我们提示,《分布式光伏发电项目管理暂行办法》第十一条规定“项目备案工作应根据分布式光伏发电项目特点尽可能简化程序,免除发电业务许可、规划选址、土地预审、水土保持、环境影响评价、节能评估及社会风险评估等支持性文件”,其主要是出于简化分布式光伏发电项目备案工作的需要,即在备案时免除环境影响评价等前置性要求,但这并不能等同理解为分布式光伏项目无需办理环境影响评价手续。根据生态环境部发布的《建设项目环境影响评价分类管理名录(2021年版)》(以下简称“《管理名录》”),“太阳能发电(不含居民家用光伏发电)”为《管理名录》所列需要办理环境影响评价手续的项目类型中第90条类目,基于工商业屋顶分布式光伏项目的电站容量较小,一般属于第90条类目中规定需要提交环境影响登记表的“其他光伏电站”类别,结合《建设项目环境影响登记表备案管理办法》第九条规定,完成相关登记备案的时间节点是在电站并网投产前,项目公司可以通过网上备案系统线上填报项目信息并提交建设项目环境影响登记表。
参考法规:
3. 消防验收备案
根据《建设工程消防设计审查验收管理暂行规定》(以下简称“《消防验收规定》”)相关规定,特殊建设工程应当完成消防设计审查、消防验收等手续,其他建设工程应当完成消防验收备案,《消防验收规定》第十四条通过列举的方式对特殊建设工程范围予以界定,同时规定“其他建设工程”系指“特殊建设工程以外的其他按照国家工程建设消防技术标准需要进行消防设计的建设工程”。经查阅,光伏项目不属于《消防验收规定》第十四条所规定的特殊建设工程范围,住建部于2019年6月19日发布的《建筑光伏系统应用技术标准》中对光伏系统建设的消防安全设计予以专章规定,在防火、消防设施等方面明确了消防技术标准,因此,光伏项目属于《消防验收规定》中规定应当办理消防验收备案的“其他建设工程”,结合《消防验收规定》第三十四条规定,应当于项目竣工验收合格之日起五个工作日内报消防设计审查验收主管部门完成消防验收备案。
参考法规:
4. 电力许可证
除豁免情形外的项目以外,发电企业应当于并网后的6个月内取得电力业务许可证(参见《电力业务许可证监督管理办法》第七条)。《国家能源局关于贯彻落实“放管服”改革精神优化电力业务许可管理有关事项的通知》中通过列举的方式明确了豁免电力业务许可的范围,其中包括“经能源主管部门以备案(核准)等方式明确的分布式发电项目”和“项目装机容量6MW(不含)以下的太阳能……发电项目”这两项,因此,我们提示,如果工商业屋顶光伏项目的装机容量超过6MW(含)且未在备案文件中明确为分布式发电项目,则仍然应当于并网后6个月内申请取得电力业务许可证。
参考法规:
结语
工商业屋顶分布式光伏项目在绿色能源投资加速向低碳社会转型中起着重要作用,成为激活乡村振兴的绿色动能和零碳园区建设的主要手段之一,推动着新型电力系统建设和改革的步伐。我们结合过往项目经验对工商业屋顶分布式光伏项目开发建设合规要点予以归纳总结,后续将进一步对屋顶选址的注意事项及能源管理协议审核要点予以专篇论述,以期为实务提供参考。
我们将致力于为绿色低碳提供法律服务,以点滴之力贡献于现代能源体系建设,期待以绵薄的专业力量陪伴行业发展。共勉!
朱桢祎律师同为本文作者之一,亦作出突出贡献。此外感谢实习生曾凡博对本文做出的贡献。
[1] 《国务院办公厅转发国家发展改革委国家能源局关于促进新时代新能源高质量发展实施方案的通知》(国办函〔2022〕39号),发布时间:2022年5月14日;
[2] 《2023年上半年光伏发电建设运行情况》,发布时间:2023年7月27日, 来源:国家能源局;
[3] 《光伏跨界竞争已起:再添50家资本涌入,分布式火爆跨界圈》,公众号:索比光伏网,发布时间:2022年6月13日;
[4] 《光伏电站分布式并网与集中式并网的区别》,来源:北极星太阳能光伏网 (bjx.com.cn),发布时间:2012年4月23日;
[5] 《分布式光伏发电和集中式光伏发电的区别是什么?》,来源:索比光伏网,发布时间:2023年4月27日;
[6] 《分布式光伏电站--一般分为两类》,公众号:分布式光伏技术及工程,发布时间:2023年4月21日。





沪公网安备 31010402007129号