上海政府引导基金是全国最早一批设立的政府性引导基金,在上海科创企业发展潮流中起到了重要作用。在国家发改委等十部委《创业投资企业管理暂行办法》以及发改委、财政部、商务部《关于创业投资引导基金规范设立与运作指导意见》的基础上,上海市政府分别于2014年和2019年印发了《关于加快上海创业投资发展的若干意见》及《上海市人民政府关于促进上海创业投资持续健康高质量发展的若干意见》,这两份支持投资发展的政策文件,对在上海市培育创业投资主体、引导社会资本加强早期投资起到了良好效果。
一、上海市政府引导基金的设立概况
1.市级引导基金
上海市的政府引导基金分成市级和区县两级。上海市市级政府引导基金主要包括上海市创业投资引导基金和上海市天使投资引导基金。
(1) 上海市创业投资引导基金
上海市创业投资引导基金是由上海市政府设立并按照市场化方式运作的政策性基金,主要由上海科技创业投资(集团)有限公司(以下简称“上海科创投”)受托管理。上海科创投在2014年由上海科技投资公司与上海创业投资有限公司战略重组而成,原由上海市国资委直接监管,在2024年并入上海国有资本投资有限公司,原则上后续由该公司进行监管。总体而言,上海科创投通常对于子基金的投资金额不超过1亿元,同时,上海科创投要求所投资子基金应优先投资于上海市辖区范围内的企业,所投资的子基金应以上海本地产业为重。
(2) 上海市天使投资引导基金
市级天使引导基金主要由上海创业接力科技金融集团有限公司(以下简称“创业接力集团”)受托管理,创业接力集团成立于2010年,注册资本3.25亿。根据创业接力集团的官网介绍,其管理的天使引导基金专注于投资标签鲜明的早期股权基金,自2014年来参与了青松基金、礼来亚洲、钟鼎基金、金沙江创投等多家知名投资机构。总体而言,创业接力集团通常投资子基金的金额不超过3000万元,子基金的规模在2亿元左右,充分体现对于投资早期项目基金的扶持。同时,创业接力集团要求所投资子基金应对于投资上海区域应占比最高或者返投2倍金额,故所投资的子基金需要以上海本地产业为重。
(3) 上海市国投先导母基金
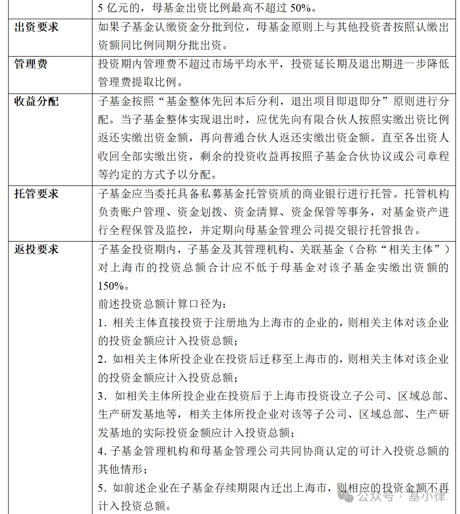
于2024年8月设立的上海国投先导集成电路私募投资基金合伙企业(有限合伙)、上海国投先导生物医药私募投资基金合伙企业(有限合伙)、上海国投先导人工智能私募投资基金合伙企业(有限合伙)(以下简称“上海三大先导产业母基金”)也属于一类新型政府引导基金,该基金的发起主体为上海国有资本投资有限公司,专门成立上海国投先导私募基金管理公司,发起设立的三大先导产业母基金均在中国证券投资基金业协会(以下简称“中基协”)完成私募基金备案。该基金的出资主体包括上海市财政、多家市管和区管国企以及引导基金,合计募集规模达人民币890亿元(集成电路母基金募集规模为人民币450亿元、生物医药母基金募集规模为人民币215亿元、人工智能母基金募集规模为人民币225亿元),要求子基金设立在上海市并且在投资期内,子基金及其管理机构、关联基金对上海市的投资总额合计应不低于母基金对该子基金实缴出资额的150%,呈现出财政与国资共建地方产业型引导基金的特色。此外,上海国有资本投资有限公司还将新设未来产业基金,规模人民币110亿元,投向早期阶段的硬科技及未来产业。三大先导产业母基金和未来产业基金合计规模人民币1000亿元,将有序扩大上海市创业投资、天使投资基金规模。
2.区级引导基金
目前,在上海市的区级或产业区域层面,嘉定区、青浦区、徐汇区、闵行区、松江区等众多上海市辖区都拥有引导基金,这些上海市主要区县均已出台了区级产业基金管理办法,并相应设立了区级产业引导基金,规模自五千万至二十亿不等。各区的引导基金管理办法主要从注册地、子基金规模、管理团队规模及素质、过往投资退出项目、返投要求、退出方式、出资比例、投资方式等方面做出了规定。除了较为常规的政府引导基金之外,各区也在努力拓展产业型的引导基金,例如长宁区服务业发展引导资金、杨浦区人工智能创业投资母基金、闵行区文化产业投资基金等。总体而言,从区级层面上,比较活跃的政府引导基金包括浦东新区和闵行区的引导型基金。
二、上海市政府引导基金的政策分析
1.引导基金政策
根据上海市政府发布的《关于加快上海创业投资发展的若干意见》及《上海市人民政府关于促进上海创业投资持续健康高质量发展的若干意见》两份政策性文件,上海市创业投资引导基金和上海市天使投资引导基金分别出台了《上海市创业投资引导基金管理办法》及其申报指南、以及《上海市天使投资引导基金管理实施细则》及其申报指南,原则上根据前述规则进行申请和管理。与此同时,上海市发改委与国资委就引导基金的股权转让专门出台了《上海市国有创业投资企业股权转让管理暂行办法》(沪发改财金〔2010〕050号),对股权转让行为进行监管。
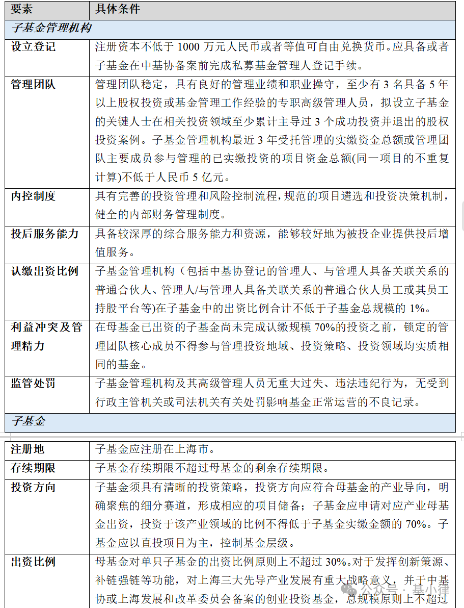
在近期,结合2024年6月国务院办公厅印发的《促进创业投资高质量发展的若干政策措施》(国办发[2024]31号),上海市政府为衔接国家有关部署、积极应对新的形势要求,在2024年7月30日在此基础上发布了《关于进一步推动上海创业投资高质量发展的若干意见》(以下简称“新《若干意见》”),支持金融资产投资公司扩大直接股权投资试点、并优化保险资金出资创投企业的相关监管要求。2024年9月,上海国有资本投资有限公司网站上已公布了《上海三大先导产业母基金第一批基金管理机构遴选公告》及《子基金公开遴选细则》,截至目前已有上百家机构进行申请。主要的申报条件包括:
在区级层面,上海有不少市辖区也已制定了本区的政府投资基金/引导基金管理办法,各区的管理办法主要从注册地、管理团队规模及资质要求、过往投资退出项目、返投要求、退出方式、出资比例、投资方式等方面做出了规定。例如黄浦区的《黄浦区政府投资基金管理办法》(黄发改规〔2024〕2号)、《静安区政府产业引导基金管理办法(试行)》(2020年发布)等,基本遵循了上海市层级的引导基金基本制度,并落实在基金运营、对外投资的各方面,目前上海市辖区内的政府投资基金合同及投资运作均常见返投、基金首期出资规模、一票否决权、提前退出权等条款。
1.国资监管政策
政府引导基金资金主要来源于财政资金,财政资金本身也是一种国资属性,因此,各地政府引导基金均要受到当地国资委或授权机构的国资监管。
2024年8月27日,上海市国有资产监督管理委员会(以下简称“上海市国资委”)出台《市国资委监管企业私募股权投资基金业务管理办法》(沪国资委金融〔2024〕167号,“新规”或“167号文”)。该文件适用于所有上海市国资委监管企业及其子企业的私募股权投资基金业务,包括实控管理人和实控基金的定义、市属监管企业的类型及可投资金额、基金设立流程与规模限制。
新规替代了《市国资委关于监管企业私募股权投资基金规范发展的意见》(沪国企改革办〔2020〕2号,以下简称“2号文”)《市国资委监管企业私募股权投资基金监督管理暂行办法》(沪国企改革办〔2020〕3号,以下简称“3号文”)两项原有的监管文件(以下简称“旧规”),将对上海市国资私募股权投资基金业务产生直接且深远的影响。
笔者理解,如果政府引导基金以私募基金的特征进行募集和备案的,也应受上述167号文的监管,而如果政府引导基金仅以政府投资公司的名义出现,且无需在中国证券基金业协会进行备案的,则不受167号文的约束。上海市国资监管部门关于私募股权基金业务的规定,不仅仅规范市属国资系私募管理人的基金业务,也规范市属国资企业作为投资人投资私募股权基金的行为。因此,无论从发起人或是投资人角度看,地方政府引导基金原则上受到地方国资部门的深度监管。
2.上海市国有企业投资交易方面的主要规定
笔者梳理了上海市国资监管部门关于国有企业投资以及交易方面的主要规定,主要如下:
三、上海市政府引导基金的管理模式
上海市的政府引导基金大致可分为自管和委托管理两种模式。自管模式在2010-2020年期间时有发生,例如长宁区服务业发展引导资金、虹口区产业投资引导基金、上海市闵行区创新创业投资引导基金等均为自管模式。实务中更为常见的是委托管理模式,即由国资管理人、混合所有制管理人或纯民营管理人参与政府引导基金的管理。例如上海国投先导私募基金管理有限公司作为国有独资企业,受上海国投资本管理公司授权管理三支国投先导母基金;又如金浦产业投资基金管理有限公司作为混合所有制企业管理的上海宝山金浦科创私募投资基金;再如盛维创业投资管理(上海)有限公司作为纯民营管理人管理的上海市杨浦区人工智能创业投资母基金。总体而言,上海市的政府引导基金在委托管理模式中,受托机构以国资机构管理为主,混合所有制以及纯民营管理人管理为辅。
四、上海市政府引导基金的投资及退出情况
上海政府引导基金主要以投资各阶段天使、创投类子基金及早期项目为主。根据上海科创投官网披露的信息,上海市创业投资引导基金属于政府战略性新兴领域功能性基金,以风险投资母基金+产业基金+市政府专项基金等模式,引导、撬动社会资本投入节能环保、新一代信息技术、生物医药、高端装备制造、新能源等战略性新兴产业,推进上海创新升级和转型发展。截止2024年11月,上海市科创投管理与参与基金规模达707亿元,利用自有资金直接投资科创基金达47家,利用集团自有资金,投资早期、早中期科技型中小企业,累计投资项目近200个。上海市创业投资引导基金投资范围遍布信息技术、生物、新能源等领域,共投资超过40家创投基金,包括遨问创投、艾芙兰资本、邦明资本、创业接力基金、诚毅投资、艾云创投、汉理资本、高林资本等,并已经成功从创新工场、达晨财智、新中欧创投11个项目回购退出。
根据上海市发改委官网披露的信息,截至2023年底,上海市天使投资引导基金撬动社会资金杠杆比超5倍,已合作参股基金129家,子基金已投资项目1324个,累计回购退出24家基金。被投项目中初创期企业占比超75%,主要聚焦于新一代信息技术、先进制造、医疗健康和新材料等科技新兴行业,共有20家企业完成IPO上市,其中8家科创板上市。值得一提的是,被投企业中153家获上海市专精特新中小企业认定,20家获国家级专精特新“小巨人”企业认定。
根据嘉定区财政局官网披露的信息,截止2024年9月23日,嘉定区创业投资引导基金已投资7支子基金,规模总计105.95亿元,撬动社会资本杠杆19.36倍,有效放大了引导基金的资金杠杆;已投的7支子基金及其关联公司累计产税1.48亿元,协助招商落地的项目累计产税3.74亿元;嘉定区天使引导基金累计投资1家孵化器、8支早期基金和25个早期项目,撬动总融资额36亿元,落地项目中科技孵化和成果转化的项目近30家,直接投资项目累计在区内缴纳税收1.46亿。
但在近年国内外经济形势复杂的背景下,上海政府投资基金也可能亦面临退出难的问题。例如,2024年6月,上海陆家嘴金融贸易区开发股份有限公司(以下简称“陆家嘴”)发布公告,其作为有限合伙人出资的上海浦东科技创新投资基金合伙企业(有限合伙)(浦东科创投资基金)的存续期由10年变更为12年,同时投资期也由5年延长至10年。在母基金的资产配置中,如果天使类或早期类的子基金占比较大,且子基金多投向早期、初创型科技项目的,整体项目培育周期长,受制于近年IPO退出渠道收紧的趋势,基金整体退出周期延长。此外,在投资期内未完成原定投资目标,也可能是母基金延期的原因之一。
五、上海市政府引导基金名录
根据不完全统计,截至2024年8月,上海市政府及国资资金参与出资设立、以及落地在上海的政府投资基金共计49个,从基金级别而言,其中市级政府投资基金12个,区级政府投资基金37个。目前设立的政府投资基金大致可分为创业引导基金、产业型引导基金两类,其中创业引导基金24个、产业型引导基金25个。
有关上海市的政府引导基金名录,可后台联系基小律获取,或请关注基小律近期将发布的上海市引导基金的研究报告。
六、结语
上海市政府引导基金作为政府服务功能的载体之一,围绕投早、投小、投硬科技的目标,引导了政府资金及民间资本投向了上海市鼓励重点发展的产业领域,并获得了较好的社会效益和经济效益。在资本寒冬时期,上海又集中优势力量成立了三大先导产业母基金,以新型政府引导基金的方式继续发挥产业引领排头兵作用。本文对上海市政府引导基金的概况试作梳理,欢迎各位读者与我们共同探讨政府引导基金的政策及相关问题。





沪公网安备 31010402007129号